|
养老投资
嘉实将养老金业务定位为长期战略业务,深度涉足包括主权财富和基本养老保险基金、企业/职业年金、养老目标基金在内的三大养老业务 养老投资主页 |
|---|
2026年初,黄金资产以其“金光闪闪”的表现强势吸引了全球投资者的目光。开年以来金价一路攀升,而在近期经历显著调整后,市场不禁疑问:黄金的“狂欢”是否结束?当前是“黄金坑”还是行情拐点?本期《指数投资说》将深入解析黄金上涨的核心逻辑,探讨波动背后的原因,并为投资者提供清晰的配置思路。
PART.1
多重长期逻辑共振,支撑金价趋势上行
本轮黄金上涨并非短期行情,而是多重长期因素共同构筑的支撑:
地缘政治与信用体系挑战,避险需求根本性提升:自2018年贸易摩擦开始,全球地缘风险持续升温,俄乌冲突、巴以冲突等事件不断。与此同时,美国主导的全球信用体系面临挑战,促使全球央行及大型机构投资者调整储备结构,持续将资金从美元类资产转向黄金,以寻求更可靠的“压舱石”。这一结构性变化是金价长期走强的核心驱动力。
美国政策周期与事件催化,放大短期波动:2026年是美国的“中期选举年”,政策博弈通常趋于激进,易诱发各类风险事件。年初以来,从委内瑞拉局势到美欧关系紧张,突发事件频发,不断刺激市场的避险神经,加速了资金流向黄金,推动了年初的急涨行情。
利率环境预期提供潜在助力:尽管路径可能存在波折,但市场对美联储降息的长期趋势预期并未改变。利率环境的转向,将在未来持续降低持有黄金的机会成本,对金价形成潜在利好。
PART.2
深度解析近期调整:是流动性冲击,而非逻辑拐点
近期金价出现显著回调,尤其是某日夜盘一度急跌7%-8%,引发市场担忧。深入分析,此次调整更应被视为 “短期流动性冲击” ,而非上涨逻辑的终结。

本次回调是宏观预期转变、技术性抛压与流动性传导共同作用的结果。它表明黄金的短期走势与宏观数据、利率预期的关联度极高,波动加剧将成为常态。然而,这并不意味着长期上涨逻辑被彻底颠覆,全球央行购金、去美元化等结构性支撑依然存在。市场正在通过回调,寻找在新的利率预期和地缘政治环境下更合理、更可持续的定价平衡点。
PART.3
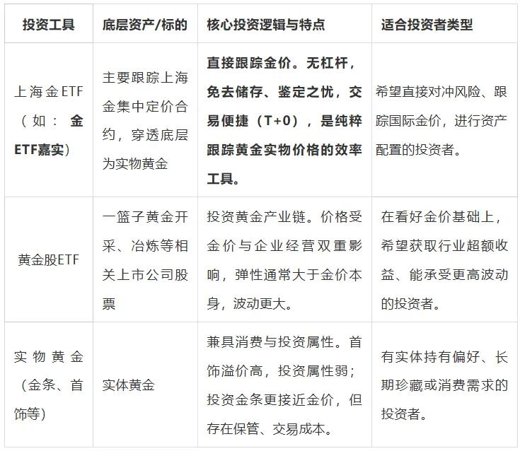
黄金投资工具辨析:明晰底层,匹配需求
对于有意配置黄金的投资者,选择合适的工具至关重要,关键在于理解不同产品的底层资产与投资逻辑。

PART.4
配置工具优选【金ETF嘉实 159831;联接A:016581 联接C:016582】
操作建议:逢低布局,避免追高。历史表明,在风险事件引发金价急涨后,市场常进入平稳期。当前调整期或为理性的布局窗口。采用定投方式分批参与,有助于平滑短期剧烈波动,降低择时风险。
资产配置:发挥“压舱石”作用。黄金与科技成长类资产常呈现负相关性。构建 “黄金+科技”的哑铃型组合,有助于在追求成长性的同时,应对部分宏观与地缘政治风险,可能为整体资产组合带来更好的风险收益比。
风险提示:必须认识到,在全球信用重塑期,黄金的波动性已显著加大。它不是无风险的保值品,其价格会受到货币政策、美元汇率、突发风险事件等多重因素复杂影响。投资者应将其作为资产配置的一部分,而非单一投机工具。
风险提示:基金有风险,投资需谨慎。投资人应当阅读《基金合同》《招募说明书》《产品资料概要》等法律文件,了解基金的风险收益特征,特别是特有风险,并根据自身投资目的、投资经验、资产状况等判断是否和自身风险承受能力相适应。基金管理人承诺以诚实信用、谨慎尽责的原则管理和运用基金资产,但不保证基金一定盈利或本金不受损失。过往业绩不预示其未来业绩,其他基金业绩不构成本基金业绩的保证。代销机构不承担产品的投资、兑付和风险管理责任。
金ETF嘉实无申购费、赎回费、销售服务费,申购赎回代理机构可按照不超过0.5%的标准收取佣金,其中包含证券交易所、登记结算机构等收取的相关费用;上海金ETF联接A类不收取销售服务费,申购费标准:申购金额M<50万元时,申购费率为1%,50万元≤M<100万元时,申购费率为0.6%,M≥100万元时,申购费率为1000元/笔,赎回费标准:当持有时间N<7天时,赎回费为1.5%,7天≤N<30天,赎回费为0.1%,N≥30天时不收赎回费。上海金ETF联接C类不收取申购费,赎回费标准:N<7天时,赎回费为1.5%,N≥7天时,不收取赎回费,销售服务费为0.25%/年。
理财课:2026黄金配置,避险逻辑强化,调整或现布局良机
2026-02-03 来源:嘉实基金
2026年初,黄金资产以其“金光闪闪”的表现强势吸引了全球投资者的目光。开年以来金价一路攀升,而在近期经历显著调整后,市场不禁疑问:黄金的“狂欢”是否结束?当前是“黄金坑”还是行情拐点?本期《指数投资说》将深入解析黄金上涨的核心逻辑,探讨波动背后的原因,并为投资者提供清晰的配置思路。
PART.1
多重长期逻辑共振,支撑金价趋势上行
本轮黄金上涨并非短期行情,而是多重长期因素共同构筑的支撑:
地缘政治与信用体系挑战,避险需求根本性提升:自2018年贸易摩擦开始,全球地缘风险持续升温,俄乌冲突、巴以冲突等事件不断。与此同时,美国主导的全球信用体系面临挑战,促使全球央行及大型机构投资者调整储备结构,持续将资金从美元类资产转向黄金,以寻求更可靠的“压舱石”。这一结构性变化是金价长期走强的核心驱动力。
美国政策周期与事件催化,放大短期波动:2026年是美国的“中期选举年”,政策博弈通常趋于激进,易诱发各类风险事件。年初以来,从委内瑞拉局势到美欧关系紧张,突发事件频发,不断刺激市场的避险神经,加速了资金流向黄金,推动了年初的急涨行情。
利率环境预期提供潜在助力:尽管路径可能存在波折,但市场对美联储降息的长期趋势预期并未改变。利率环境的转向,将在未来持续降低持有黄金的机会成本,对金价形成潜在利好。
PART.2
深度解析近期调整:是流动性冲击,而非逻辑拐点
近期金价出现显著回调,尤其是某日夜盘一度急跌7%-8%,引发市场担忧。深入分析,此次调整更应被视为 “短期流动性冲击” ,而非上涨逻辑的终结。

本次回调是宏观预期转变、技术性抛压与流动性传导共同作用的结果。它表明黄金的短期走势与宏观数据、利率预期的关联度极高,波动加剧将成为常态。然而,这并不意味着长期上涨逻辑被彻底颠覆,全球央行购金、去美元化等结构性支撑依然存在。市场正在通过回调,寻找在新的利率预期和地缘政治环境下更合理、更可持续的定价平衡点。
PART.3
黄金投资工具辨析:明晰底层,匹配需求
对于有意配置黄金的投资者,选择合适的工具至关重要,关键在于理解不同产品的底层资产与投资逻辑。

PART.4
配置工具优选【金ETF嘉实 159831;联接A:016581 联接C:016582】
操作建议:逢低布局,避免追高。历史表明,在风险事件引发金价急涨后,市场常进入平稳期。当前调整期或为理性的布局窗口。采用定投方式分批参与,有助于平滑短期剧烈波动,降低择时风险。
资产配置:发挥“压舱石”作用。黄金与科技成长类资产常呈现负相关性。构建 “黄金+科技”的哑铃型组合,有助于在追求成长性的同时,应对部分宏观与地缘政治风险,可能为整体资产组合带来更好的风险收益比。
风险提示:必须认识到,在全球信用重塑期,黄金的波动性已显著加大。它不是无风险的保值品,其价格会受到货币政策、美元汇率、突发风险事件等多重因素复杂影响。投资者应将其作为资产配置的一部分,而非单一投机工具。
风险提示:基金有风险,投资需谨慎。投资人应当阅读《基金合同》《招募说明书》《产品资料概要》等法律文件,了解基金的风险收益特征,特别是特有风险,并根据自身投资目的、投资经验、资产状况等判断是否和自身风险承受能力相适应。基金管理人承诺以诚实信用、谨慎尽责的原则管理和运用基金资产,但不保证基金一定盈利或本金不受损失。过往业绩不预示其未来业绩,其他基金业绩不构成本基金业绩的保证。代销机构不承担产品的投资、兑付和风险管理责任。
金ETF嘉实无申购费、赎回费、销售服务费,申购赎回代理机构可按照不超过0.5%的标准收取佣金,其中包含证券交易所、登记结算机构等收取的相关费用;上海金ETF联接A类不收取销售服务费,申购费标准:申购金额M<50万元时,申购费率为1%,50万元≤M<100万元时,申购费率为0.6%,M≥100万元时,申购费率为1000元/笔,赎回费标准:当持有时间N<7天时,赎回费为1.5%,7天≤N<30天,赎回费为0.1%,N≥30天时不收赎回费。上海金ETF联接C类不收取申购费,赎回费标准:N<7天时,赎回费为1.5%,N≥7天时,不收取赎回费,销售服务费为0.25%/年。